Chen’s database notation is useful for modeling the basics of entities and relationships, because it presents an abstract view of the associations.
These diagrams are a good entry step to understanding the database structure, especially for basic databases or examples. This notation is also well suited for brainstorming and quick diagraming.
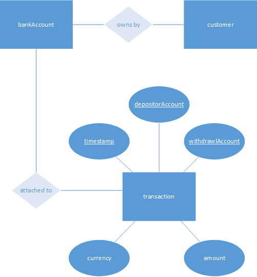
Entities are represented by rectangles. Attributes are circular callouts to the entities. Relationships connect the entities with a diamond shape and descriptive text.
For more information about entities, attributes, and relationships, see Create entity relationship diagrams.Â
Create the diagram and entities
-
In Visio, on the File menu, select New > Software, and then select Chen's Database Notation.
-
Choose either Metric Units or US Units, and select Create.
-
From the Chen's Database Notation stencil, drag an Entity shape onto the drawing page.
-
Drag another Entity shape onto the drawing page to create a second entity.
-
Drag a Relationship Connector shape onto the drawing page. Hover the shape over one of the entities, and release the mouse button. The connector is now connected to that entity. Drag the other end of the connector to the other entity to glue it there.Â
-
Optionally, you may right-clicking the connector and select Show Multiplicity.
-
Drag a Relationship and place it on top of the connector line. To indicate that the relationship is optional, right-click it and select Set Identifying.
-
To add an attribute to an entity, drag the Attribute from the Shapes pane toward the entity. When the connecting line is over the entity, a green highlight line encloses the entity, indicating that the attribute will be glued to the entity when you release the mouse button.Â
-
Right-click the attribute and choose from the options at the top of the menu:
-
Set Primary Key:Â An attribute that uniquely identifies a particular entity.
-
Set Multivalued Attribute: An attribute that can have many values—that is, there are many distinct values entered for it in the same column of the table.Â
-
Set Derived Attribute:Â An attribute whose value is calculated, or derived, from other attributes. A derived attribute may or may not be physically stored in the database.
-
Set Required:Â A required attribute must have a value in it, while an optional attribute may not have a value in it and can be left blank.
-
Note: Creating and editing Chen's database notation diagrams on Visio for the web requires a Visio Plan 1 or Visio Plan 2 license, which is purchased separately from Microsoft 365. For more information, contact your Microsoft 365 admin. If your admin has turned on "self-service purchasing," you can buy a license for Visio yourself. For more details, see Self-service purchase FAQ.
Create the diagram and entities
-
Open Visio for the web and search for Chen's.
-
Select the Chen's Database Notation diagram.
-
In the dialog box, select either Metric Units or US Units.
-
Select Create.
-
The diagram opens. You should see the Shapes window next to the diagram. If you don’t see it, go to View > Task Panes and make sure that Shapes is selected. If you still don’t see it, click the Expand the Shapes window button on the left.
-
From the Chen's Database Notation stencil, drag an entity shape onto the drawing page.
-
Drag another entity shape onto the drawing page to create a second entity.
-
Drag a Relationship Connector onto the drawing page to create the relationship line.
-
To connect the entities, drag the left end of the relationship line to the first entity, and glue it to an attribute, a connection point, or the entire entity. Drag the other end of the relationship line, and glue it to the second entity.
-
Optionally, you may right-clicking the connector and select Show Multiplicity.
-
Drag a Relationship (to indicate a mandatory relationship) or an Identifying Relationship (for an optional relationship)Â and place it on top of the connector line.Â
-
To add an attribute to an entity, drag one of the Attribute shapes from the Shapes pane to the entity. When the connecting line is over the entity, a green highlight line encloses the entity, indicating that the attribute will be glued to the entity when you release the mouse button.Â
-
Optionally, you can right-click an attribute to make it required. A required attribute must have a value in it, while an optional attribute may not have a value in it and can be left blank.
Shapes available in Chen's database notation
|
Shape |
What it represents |
|---|---|
|
|
An object, a component of data. It can be uniquely identified by its attributes and therefore it's independent of any other entity in the schema. Also known as a "strong entity." |
|
|
An entity that can't be uniquely identified by its attributes alone. Its existence is dependent upon another entity (the "owner entity"). A weak entity’s identifier is a combination of the identifier of the owner entity and the partial key of the weak entity. The relationship between a weak entity and a strong entity is always denoted with an Identifying Relationship. |
|
|
An entity used in a many-to-many relationship. It represents an extra table in the database. All the relationships for this entity should be many. |
|
|
A fact that describes an entity. |
|
|
An attribute that uniquely identifies a particular entity. The name of the attribute is underscored. |
|
|
An attribute that can have many values—that is, there are many distinct values entered for it in the same column of the table. |
|
|
An attribute whose value is calculated, or derived, from other attributes. A derived attribute may or may not be physically stored in the database. |
|
|
Indicates the association between two strong entities. Its name is a verb that briefly describes the association. |
|
|
The relationship between a weak entity and a strong entity. |
|
Relationship Connector |
The line connecting two entities, indicating that they have an association. The relationship can be mandatory or optional. Once you've drawn a connector, you can change one or both ends to "optional" by right-clicking the connector and using the Set Begin Optional and Set End Optional commands. |